2月21日,《中共中央国务院关于全面推进乡村振兴加快农业农村现代化的意见》,即2021年中央一号文件发布。这是21世纪以来第18个指导“三农”工作的中央一号文件。文件确定实施农村人居环境整治提升五年行动。分类有序推进农村厕所革命,加快研发干旱、寒冷地区卫生厕所适用技术和产品,加强中西部地区农村户用厕所改造。统筹农村改厕和污水、黑臭水体治理,因地制宜建设污水处理设施。健全农村生活垃圾收运处置体系,推进源头分类减量、资源化处理利用,建设一批有机废弃物综合处置利用设施。健全农村人居环境设施管护机制。有条件的地区推广城乡环卫一体化第三方治理。深入推进村庄清洁和绿化行动。开展美丽宜居村庄和美丽庭院示范创建活动。
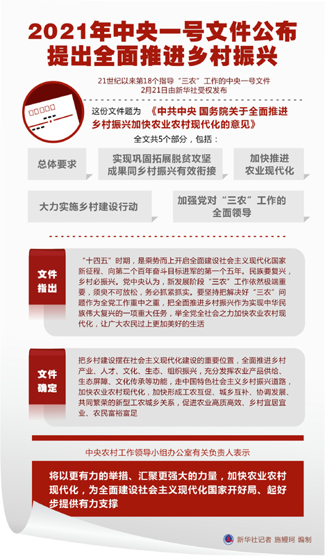
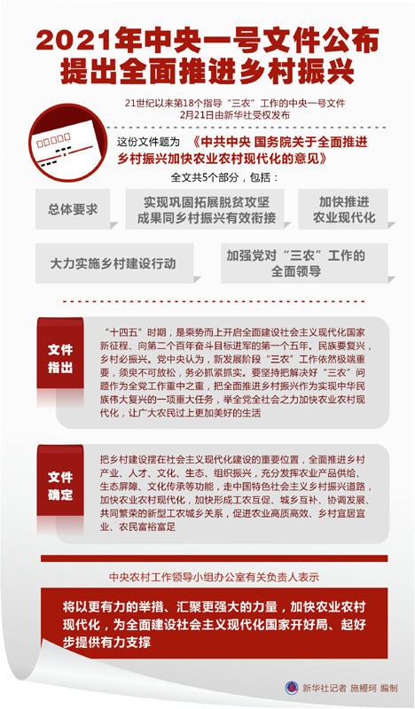
2月21日,2021年中央一号文件发布。这份文件题为《中共中央国务院关于全面推进乡村振兴加快农业农村现代化的意见》,全文共5个部分,包括:总体要求、实现巩固拓展脱贫攻坚成果同乡村振兴有效衔接、加快推进农业现代化、大力实施乡村建设行动、加强党对“三农”工作的全面领导。
文件指出,“十四五”时期,是乘势而上开启全面建设社会主义现代化国家新征程、向第二个百年奋斗目标进军的第一个五年。民族要复兴,乡村必振兴。党中央认为,新发展阶段“三农”工作依然极端重要,须臾不可放松,务必抓紧抓实。要坚持把解决好“三农”问题作为全党工作重中之重,把全面推进乡村振兴作为实现中华民族伟大复兴的一项重大任务,举全党全社会之力加快农业农村现代化,让广大农民过上更加美好的生活。
文件确定,把乡村建设摆在社会主义现代化建设的重要位置,全面推进乡村产业、人才、文化、生态、组织振兴,充分发挥农业产品供给、生态屏障、文化传承等功能,走中国特色社会主义乡村振兴道路,加快农业农村现代化,加快形成工农互促、城乡互补、协调发展、共同繁荣的新型工农城乡关系,促进农业高质高效、乡村宜居宜业、农民富裕富足。
中央农村工作领导小组办公室有关负责人表示,将以更有力的举措、汇聚更强大的力量,加快农业农村现代化,为全面建设社会主义现代化国家开好局、起好步提供有力支撑。
《意见》第16条指出:
要分类有序推进农村厕所革命,加快研发干旱、寒冷地区卫生厕所适用技术和产品,加强中西部地区农村户用厕所改造。
统筹农村改厕和污水、黑臭水体治理,因地制宜建设污水处理设施。
要健全农村生活垃圾收运处置体系,推进源头分类减量、资源化处理利用,建设一批有机废弃物综合处置利用设施。
要健全农村人居环境设施管护机制。有条件的地区推广城乡环卫一体化第三方治理。深入推进村庄清洁和绿化行动。

全文如下:
中共中央 国务院
关于全面推进乡村振兴
加快农业农村现代化的意见
(2021年1月4日)
党的十九届五中全会审议通过的《中共中央关于制定国民经济和社会发展第十四个五年规划和二〇三五年远景目标的建议》,对新发展阶段优先发展农业农村、全面推进乡村振兴作出总体部署,为做好当前和今后一个时期“三农”工作指明了方向。
“十三五”时期,现代农业建设取得重大进展,乡村振兴实现良好开局。粮食年产量连续保持在1.3万亿斤以上,农民人均收入较2010年翻一番多。新时代脱贫攻坚目标任务如期完成,现行标准下农村贫困人口全部脱贫,贫困县全部摘帽,易地扶贫搬迁任务全面完成,消除了绝对贫困和区域性整体贫困,创造了人类减贫史上的奇迹。农村人居环境明显改善,农村改革向纵深推进,农村社会保持和谐稳定,农村即将同步实现全面建成小康社会目标。农业农村发展取得新的历史性成就,为党和国家战胜各种艰难险阻、稳定经济社会发展大局,发挥了“压舱石”作用。实践证明,以习近平同志为核心的党中央驰而不息重农强农的战略决策完全正确,党的“三农”政策得到亿万农民衷心拥护。
“十四五”时期,是乘势而上开启全面建设社会主义现代化国家新征程、向第二个百年奋斗目标进军的第一个五年。民族要复兴,乡村必振兴。全面建设社会主义现代化国家,实现中华民族伟大复兴,最艰巨最繁重的任务依然在农村,最广泛最深厚的基础依然在农村。解决好发展不平衡不充分问题,重点难点在“三农”,迫切需要补齐农业农村短板弱项,推动城乡协调发展;构建新发展格局,潜力后劲在“三农”,迫切需要扩大农村需求,畅通城乡经济循环;应对国内外各种风险挑战,基础支撑在“三农”,迫切需要稳住农业基本盘,守好“三农”基础。党中央认为,新发展阶段“三农”工作依然极端重要,须臾不可放松,务必抓紧抓实。要坚持把解决好“三农”问题作为全党工作重中之重,把全面推进乡村振兴作为实现中华民族伟大复兴的一项重大任务,举全党全社会之力加快农业农村现代化,让广大农民过上更加美好的生活。
一、总体要求
(一)指导思想。以习近平新时代中国特色社会主义思想为指导,全面贯彻党的十九大和十九届二中、三中、四中、五中全会精神,贯彻落实中央经济工作会议精神,统筹推进“五位一体”总体布局,协调推进“四个全面”战略布局,坚定不移贯彻新发展理念,坚持稳中求进工作总基调,坚持加强党对“三农”工作的全面领导,坚持农业农村优先发展,坚持农业现代化与农村现代化一体设计、一并推进,坚持创新驱动发展,以推动高质量发展为主题,统筹发展和安全,落实加快构建新发展格局要求,巩固和完善农村基本经营制度,深入推进农业供给侧结构性改革,把乡村建设摆在社会主义现代化建设的重要位置,全面推进乡村产业、人才、文化、生态、组织振兴,充分发挥农业产品供给、生态屏障、文化传承等功能,走中国特色社会主义乡村振兴道路,加快农业农村现代化,加快形成工农互促、城乡互补、协调发展、共同繁荣的新型工农城乡关系,促进农业高质高效、乡村宜居宜业、农民富裕富足,为全面建设社会主义现代化国家开好局、起好步提供有力支撑。
(二)目标任务。2021年,农业供给侧结构性改革深入推进,粮食播种面积保持稳定、产量达到1.3万亿斤以上,生猪产业平稳发展,农产品质量和食品安全水平进一步提高,农民收入增长继续快于城镇居民,脱贫攻坚成果持续巩固。农业农村现代化规划启动实施,脱贫攻坚政策体系和工作机制同乡村振兴有效衔接、平稳过渡,乡村建设行动全面启动,农村人居环境整治提升,农村改革重点任务深入推进,农村社会保持和谐稳定。
到2025年,农业农村现代化取得重要进展,农业基础设施现代化迈上新台阶,农村生活设施便利化初步实现,城乡基本公共服务均等化水平明显提高。农业基础更加稳固,粮食和重要农产品供应保障更加有力,农业生产结构和区域布局明显优化,农业质量效益和竞争力明显提升,现代乡村产业体系基本形成,有条件的地区率先基本实现农业现代化。脱贫攻坚成果巩固拓展,城乡居民收入差距持续缩小。农村生产生活方式绿色转型取得积极进展,化肥农药使用量持续减少,农村生态环境得到明显改善。乡村建设行动取得明显成效,乡村面貌发生显著变化,乡村发展活力充分激发,乡村文明程度得到新提升,农村发展安全保障更加有力,农民获得感、幸福感、安全感明显提高。
二、实现巩固拓展脱贫攻坚成果同乡村振兴有效衔接
(三)设立衔接过渡期。脱贫攻坚目标任务完成后,对摆脱贫困的县,从脱贫之日起设立5年过渡期,做到扶上马送一程。过渡期内保持现有主要帮扶政策总体稳定,并逐项分类优化调整,合理把握节奏、力度和时限,逐步实现由集中资源支持脱贫攻坚向全面推进乡村振兴平稳过渡,推动“三农”工作重心历史性转移。抓紧出台各项政策完善优化的具体实施办法,确保工作不留空档、政策不留空白。
(四)持续巩固拓展脱贫攻坚成果。健全防止返贫动态监测和帮扶机制,对易返贫致贫人口及时发现、及时帮扶,守住防止规模性返贫底线。以大中型集中安置区为重点,扎实做好易地搬迁后续帮扶工作,持续加大就业和产业扶持力度,继续完善安置区配套基础设施、产业园区配套设施、公共服务设施,切实提升社区治理能力。加强扶贫项目资产管理和监督。
(五)接续推进脱贫地区乡村振兴。实施脱贫地区特色种养业提升行动,广泛开展农产品产销对接活动,深化拓展消费帮扶。持续做好有组织劳务输出工作。统筹用好公益岗位,对符合条件的就业困难人员进行就业援助。在农业农村基础设施建设领域推广以工代赈方式,吸纳更多脱贫人口和低收入人口就地就近就业。在脱贫地区重点建设一批区域性和跨区域重大基础设施工程。加大对脱贫县乡村振兴支持力度。在西部地区脱贫县中确定一批国家乡村振兴重点帮扶县集中支持。支持各地自主选择部分脱贫县作为乡村振兴重点帮扶县。坚持和完善东西部协作和对口支援、社会力量参与帮扶等机制。
(六)加强农村低收入人口常态化帮扶。开展农村低收入人口动态监测,实行分层分类帮扶。对有劳动能力的农村低收入人口,坚持开发式帮扶,帮助其提高内生发展能力,发展产业、参与就业,依靠双手勤劳致富。对脱贫人口中丧失劳动能力且无法通过产业就业获得稳定收入的人口,以现有社会保障体系为基础,按规定纳入农村低保或特困人员救助供养范围,并按困难类型及时给予专项救助、临时救助。
三、加快推进农业现代化
(七)提升粮食和重要农产品供给保障能力。地方各级党委和政府要切实扛起粮食安全政治责任,实行粮食安全党政同责。深入实施重要农产品保障战略,完善粮食安全省长责任制和“菜篮子”市长负责制,确保粮、棉、油、糖、肉等供给安全。“十四五”时期各省(自治区、直辖市)要稳定粮食播种面积、提高单产水平。加强粮食生产功能区和重要农产品生产保护区建设。建设国家粮食安全产业带。稳定种粮农民补贴,让种粮有合理收益。坚持并完善稻谷、小麦最低收购价政策,完善玉米、大豆生产者补贴政策。深入推进农业结构调整,推动品种培优、品质提升、品牌打造和标准化生产。鼓励发展青贮玉米等优质饲草饲料,稳定大豆生产,多措并举发展油菜、花生等油料作物。健全产粮大县支持政策体系。扩大稻谷、小麦、玉米三大粮食作物完全成本保险和收入保险试点范围,支持有条件的省份降低产粮大县三大粮食作物农业保险保费县级补贴比例。深入推进优质粮食工程。加快构建现代养殖体系,保护生猪基础产能,健全生猪产业平稳有序发展长效机制,积极发展牛羊产业,继续实施奶业振兴行动,推进水产绿色健康养殖。推进渔港建设和管理改革。促进木本粮油和林下经济发展。优化农产品贸易布局,实施农产品进口多元化战略,支持企业融入全球农产品供应链。保持打击重点农产品走私高压态势。加强口岸检疫和外来入侵物种防控。开展粮食节约行动,减少生产、流通、加工、存储、消费环节粮食损耗浪费。
(八)打好种业翻身仗。农业现代化,种子是基础。加强农业种质资源保护开发利用,加快第三次农作物种质资源、畜禽种质资源调查收集,加强国家作物、畜禽和海洋渔业生物种质资源库建设。对育种基础性研究以及重点育种项目给予长期稳定支持。加快实施农业生物育种重大科技项目。深入实施农作物和畜禽良种联合攻关。实施新一轮畜禽遗传改良计划和现代种业提升工程。尊重科学、严格监管,有序推进生物育种产业化应用。加强育种领域知识产权保护。支持种业龙头企业建立健全商业化育种体系,加快建设南繁硅谷,加强制种基地和良种繁育体系建设,研究重大品种研发与推广后补助政策,促进育繁推一体化发展。
(九)坚决守住18亿亩耕地红线。统筹布局生态、农业、城镇等功能空间,科学划定各类空间管控边界,严格实行土地用途管制。采取“长牙齿”的措施,落实最严格的耕地保护制度。严禁违规占用耕地和违背自然规律绿化造林、挖湖造景,严格控制非农建设占用耕地,深入推进农村乱占耕地建房专项整治行动,坚决遏制耕地“非农化”、防止“非粮化”。明确耕地利用优先序,永久基本农田重点用于粮食特别是口粮生产,一般耕地主要用于粮食和棉、油、糖、蔬菜等农产品及饲草饲料生产。明确耕地和永久基本农田不同的管制目标和管制强度,严格控制耕地转为林地、园地等其他类型农用地,强化土地流转用途监管,确保耕地数量不减少、质量有提高。实施新一轮高标准农田建设规划,提高建设标准和质量,健全管护机制,多渠道筹集建设资金,中央和地方共同加大粮食主产区高标准农田建设投入,2021年建设1亿亩旱涝保收、高产稳产高标准农田。在高标准农田建设中增加的耕地作为占补平衡补充耕地指标在省域内调剂,所得收益用于高标准农田建设。加强和改进建设占用耕地占补平衡管理,严格新增耕地核实认定和监管。健全耕地数量和质量监测监管机制,加强耕地保护督察和执法监督,开展“十三五”时期省级政府耕地保护责任目标考核。
(十)强化现代农业科技和物质装备支撑。实施大中型灌区续建配套和现代化改造。到2025年全部完成现有病险水库除险加固。坚持农业科技自立自强,完善农业科技领域基础研究稳定支持机制,深化体制改革,布局建设一批创新基地平台。深入开展乡村振兴科技支撑行动。支持高校为乡村振兴提供智力服务。加强农业科技社会化服务体系建设,深入推行科技特派员制度。打造国家热带农业科学中心。提高农机装备自主研制能力,支持高端智能、丘陵山区农机装备研发制造,加大购置补贴力度,开展农机作业补贴。强化动物防疫和农作物病虫害防治体系建设,提升防控能力。
(十一)构建现代乡村产业体系。依托乡村特色优势资源,打造农业全产业链,把产业链主体留在县城,让农民更多分享产业增值收益。加快健全现代农业全产业链标准体系,推动新型农业经营主体按标生产,培育农业龙头企业标准“领跑者”。立足县域布局特色农产品产地初加工和精深加工,建设现代农业产业园、农业产业强镇、优势特色产业集群。推进公益性农产品市场和农产品流通骨干网络建设。开发休闲农业和乡村旅游精品线路,完善配套设施。推进农村一二三产业融合发展示范园和科技示范园区建设。把农业现代化示范区作为推进农业现代化的重要抓手,围绕提高农业产业体系、生产体系、经营体系现代化水平,建立指标体系,加强资源整合、政策集成,以县(市、区)为单位开展创建,到2025年创建500个左右示范区,形成梯次推进农业现代化的格局。创建现代林业产业示范区。组织开展“万企兴万村”行动。稳步推进反映全产业链价值的农业及相关产业统计核算。
(十二)推进农业绿色发展。实施国家黑土地保护工程,推广保护性耕作模式。健全耕地休耕轮作制度。持续推进化肥农药减量增效,推广农作物病虫害绿色防控产品和技术。加强畜禽粪污资源化利用。全面实施秸秆综合利用和农膜、农药包装物回收行动,加强可降解农膜研发推广。在长江经济带、黄河流域建设一批农业面源污染综合治理示范县。支持国家农业绿色发展先行区建设。加强农产品质量和食品安全监管,发展绿色农产品、有机农产品和地理标志农产品,试行食用农产品达标合格证制度,推进国家农产品质量安全县创建。加强水生生物资源养护,推进以长江为重点的渔政执法能力建设,确保十年禁渔令有效落实,做好退捕渔民安置保障工作。发展节水农业和旱作农业。推进荒漠化、石漠化、坡耕地水土流失综合治理和土壤污染防治、重点区域地下水保护与超采治理。实施水系连通及农村水系综合整治,强化河湖长制。巩固退耕还林还草成果,完善政策、有序推进。实行林长制。科学开展大规模国土绿化行动。完善草原生态保护补助奖励政策,全面推进草原禁牧轮牧休牧,加强草原鼠害防治,稳步恢复草原生态环境。
(十三)推进现代农业经营体系建设。突出抓好家庭农场和农民合作社两类经营主体,鼓励发展多种形式适度规模经营。实施家庭农场培育计划,把农业规模经营户培育成有活力的家庭农场。推进农民合作社质量提升,加大对运行规范的农民合作社扶持力度。发展壮大农业专业化社会化服务组织,将先进适用的品种、投入品、技术、装备导入小农户。支持市场主体建设区域性农业全产业链综合服务中心。支持农业产业化龙头企业创新发展、做大做强。深化供销合作社综合改革,开展生产、供销、信用“三位一体”综合合作试点,健全服务农民生产生活综合平台。培育高素质农民,组织参加技能评价、学历教育,设立专门面向农民的技能大赛。吸引城市各方面人才到农村创业创新,参与乡村振兴和现代农业建设。
四、大力实施乡村建设行动
(十四)加快推进村庄规划工作。2021年基本完成县级国土空间规划编制,明确村庄布局分类。积极有序推进“多规合一”实用性村庄规划编制,对有条件、有需求的村庄尽快实现村庄规划全覆盖。对暂时没有编制规划的村庄,严格按照县乡两级国土空间规划中确定的用途管制和建设管理要求进行建设。编制村庄规划要立足现有基础,保留乡村特色风貌,不搞大拆大建。按照规划有序开展各项建设,严肃查处违规乱建行为。健全农房建设质量安全法律法规和监管体制,3年内完成安全隐患排查整治。完善建设标准和规范,提高农房设计水平和建设质量。继续实施农村危房改造和地震高烈度设防地区农房抗震改造。加强村庄风貌引导,保护传统村落、传统民居和历史文化名村名镇。加大农村地区文化遗产遗迹保护力度。乡村建设是为农民而建,要因地制宜、稳扎稳打,不刮风搞运动。严格规范村庄撤并,不得违背农民意愿、强迫农民上楼,把好事办好、把实事办实。
(十五)加强乡村公共基础设施建设。继续把公共基础设施建设的重点放在农村,着力推进往村覆盖、往户延伸。实施农村道路畅通工程。有序实施较大人口规模自然村(组)通硬化路。加强农村资源路、产业路、旅游路和村内主干道建设。推进农村公路建设项目更多向进村入户倾斜。继续通过中央车购税补助地方资金、成品油税费改革转移支付、地方政府债券等渠道,按规定支持农村道路发展。继续开展“四好农村路”示范创建。全面实施路长制。开展城乡交通一体化示范创建工作。加强农村道路桥梁安全隐患排查,落实管养主体责任。强化农村道路交通安全监管。实施农村供水保障工程。加强中小型水库等稳定水源工程建设和水源保护,实施规模化供水工程建设和小型工程标准化改造,有条件的地区推进城乡供水一体化,到2025年农村自来水普及率达到88%。完善农村水价水费形成机制和工程长效运营机制。实施乡村清洁能源建设工程。加大农村电网建设力度,全面巩固提升农村电力保障水平。推进燃气下乡,支持建设安全可靠的乡村储气罐站和微管网供气系统。发展农村生物质能源。加强煤炭清洁化利用。实施数字乡村建设发展工程。推动农村千兆光网、第五代移动通信(5G)、移动物联网与城市同步规划建设。完善电信普遍服务补偿机制,支持农村及偏远地区信息通信基础设施建设。加快建设农业农村遥感卫星等天基设施。发展智慧农业,建立农业农村大数据体系,推动新一代信息技术与农业生产经营深度融合。完善农业气象综合监测网络,提升农业气象灾害防范能力。加强乡村公共服务、社会治理等数字化智能化建设。实施村级综合服务设施提升工程。加强村级客运站点、文化体育、公共照明等服务设施建设。
(十六)实施农村人居环境整治提升五年行动。分类有序推进农村厕所革命,加快研发干旱、寒冷地区卫生厕所适用技术和产品,加强中西部地区农村户用厕所改造。统筹农村改厕和污水、黑臭水体治理,因地制宜建设污水处理设施。健全农村生活垃圾收运处置体系,推进源头分类减量、资源化处理利用,建设一批有机废弃物综合处置利用设施。健全农村人居环境设施管护机制。有条件的地区推广城乡环卫一体化第三方治理。深入推进村庄清洁和绿化行动。开展美丽宜居村庄和美丽庭院示范创建活动。
(十七)提升农村基本公共服务水平。建立城乡公共资源均衡配置机制,强化农村基本公共服务供给县乡村统筹,逐步实现标准统一、制度并轨。提高农村教育质量,多渠道增加农村普惠性学前教育资源供给,继续改善乡镇寄宿制学校办学条件,保留并办好必要的乡村小规模学校,在县城和中心镇新建改扩建一批高中和中等职业学校。完善农村特殊教育保障机制。推进县域内义务教育学校校长教师交流轮岗,支持建设城乡学校共同体。面向农民就业创业需求,发展职业技术教育与技能培训,建设一批产教融合基地。开展耕读教育。加快发展面向乡村的网络教育。加大涉农高校、涉农职业院校、涉农学科专业建设力度。全面推进健康乡村建设,提升村卫生室标准化建设和健康管理水平,推动乡村医生向执业(助理)医师转变,采取派驻、巡诊等方式提高基层卫生服务水平。提升乡镇卫生院医疗服务能力,选建一批中心卫生院。加强县级医院建设,持续提升县级疾控机构应对重大疫情及突发公共卫生事件能力。加强县域紧密型医共体建设,实行医保总额预算管理。加强妇幼、老年人、残疾人等重点人群健康服务。健全统筹城乡的就业政策和服务体系,推动公共就业服务机构向乡村延伸。深入实施新生代农民工职业技能提升计划。完善统一的城乡居民基本医疗保险制度,合理提高政府补助标准和个人缴费标准,健全重大疾病医疗保险和救助制度。落实城乡居民基本养老保险待遇确定和正常调整机制。推进城乡低保制度统筹发展,逐步提高特困人员供养服务质量。加强对农村留守儿童和妇女、老年人以及困境儿童的关爱服务。健全县乡村衔接的三级养老服务网络,推动村级幸福院、日间照料中心等养老服务设施建设,发展农村普惠型养老服务和互助性养老。推进农村公益性殡葬设施建设。推进城乡公共文化服务体系一体建设,创新实施文化惠民工程。
(十八)全面促进农村消费。加快完善县乡村三级农村物流体系,改造提升农村寄递物流基础设施,深入推进电子商务进农村和农产品出村进城,推动城乡生产与消费有效对接。促进农村居民耐用消费品更新换代。加快实施农产品仓储保鲜冷链物流设施建设工程,推进田头小型仓储保鲜冷链设施、产地低温直销配送中心、国家骨干冷链物流基地建设。完善农村生活性服务业支持政策,发展线上线下相结合的服务网点,推动便利化、精细化、品质化发展,满足农村居民消费升级需要,吸引城市居民下乡消费。
(十九)加快县域内城乡融合发展。推进以人为核心的新型城镇化,促进大中小城市和小城镇协调发展。把县域作为城乡融合发展的重要切入点,强化统筹谋划和顶层设计,破除城乡分割的体制弊端,加快打通城乡要素平等交换、双向流动的制度性通道。统筹县域产业、基础设施、公共服务、基本农田、生态保护、城镇开发、村落分布等空间布局,强化县城综合服务能力,把乡镇建设成为服务农民的区域中心,实现县乡村功能衔接互补。壮大县域经济,承接适宜产业转移,培育支柱产业。加快小城镇发展,完善基础设施和公共服务,发挥小城镇连接城市、服务乡村作用。推进以县城为重要载体的城镇化建设,有条件的地区按照小城市标准建设县城。积极推进扩权强镇,规划建设一批重点镇。开展乡村全域土地综合整治试点。推动在县域就业的农民工就地市民化,增加适应进城农民刚性需求的住房供给。鼓励地方建设返乡入乡创业园和孵化实训基地。
(二十)强化农业农村优先发展投入保障。继续把农业农村作为一般公共预算优先保障领域。中央预算内投资进一步向农业农村倾斜。制定落实提高土地出让收益用于农业农村比例考核办法,确保按规定提高用于农业农村的比例。各地区各部门要进一步完善涉农资金统筹整合长效机制。支持地方政府发行一般债券和专项债券用于现代农业设施建设和乡村建设行动,制定出台操作指引,做好高质量项目储备工作。发挥财政投入引领作用,支持以市场化方式设立乡村振兴基金,撬动金融资本、社会力量参与,重点支持乡村产业发展。坚持为农服务宗旨,持续深化农村金融改革。运用支农支小再贷款、再贴现等政策工具,实施最优惠的存款准备金率,加大对机构法人在县域、业务在县域的金融机构的支持力度,推动农村金融机构回归本源。鼓励银行业金融机构建立服务乡村振兴的内设机构。明确地方政府监管和风险处置责任,稳妥规范开展农民合作社内部信用合作试点。保持农村信用合作社等县域农村金融机构法人地位和数量总体稳定,做好监督管理、风险化解、深化改革工作。完善涉农金融机构治理结构和内控机制,强化金融监管部门的监管责任。支持市县构建域内共享的涉农信用信息数据库,用3年时间基本建成比较完善的新型农业经营主体信用体系。发展农村数字普惠金融。大力开展农户小额信用贷款、保单质押贷款、农机具和大棚设施抵押贷款业务。鼓励开发专属金融产品支持新型农业经营主体和农村新产业新业态,增加首贷、信用贷。加大对农业农村基础设施投融资的中长期信贷支持。加强对农业信贷担保放大倍数的量化考核,提高农业信贷担保规模。将地方优势特色农产品保险以奖代补做法逐步扩大到全国。健全农业再保险制度。发挥“保险+期货”在服务乡村产业发展中的作用。
(二十一)深入推进农村改革。完善农村产权制度和要素市场化配置机制,充分激发农村发展内生动力。坚持农村土地农民集体所有制不动摇,坚持家庭承包经营基础性地位不动摇,有序开展第二轮土地承包到期后再延长30年试点,保持农村土地承包关系稳定并长久不变,健全土地经营权流转服务体系。积极探索实施农村集体经营性建设用地入市制度。完善盘活农村存量建设用地政策,实行负面清单管理,优先保障乡村产业发展、乡村建设用地。根据乡村休闲观光等产业分散布局的实际需要,探索灵活多样的供地新方式。加强宅基地管理,稳慎推进农村宅基地制度改革试点,探索宅基地所有权、资格权、使用权分置有效实现形式。规范开展房地一体宅基地日常登记颁证工作。规范开展城乡建设用地增减挂钩,完善审批实施程序、节余指标调剂及收益分配机制。2021年基本完成农村集体产权制度改革阶段性任务,发展壮大新型农村集体经济。保障进城落户农民土地承包权、宅基地使用权、集体收益分配权,研究制定依法自愿有偿转让的具体办法。加强农村产权流转交易和管理信息网络平台建设,提供综合性交易服务。加快农业综合行政执法信息化建设。深入推进农业水价综合改革。继续深化农村集体林权制度改革。
五、加强党对“三农”工作的全面领导
(二十二)强化五级书记抓乡村振兴的工作机制。全面推进乡村振兴的深度、广度、难度都不亚于脱贫攻坚,必须采取更有力的举措,汇聚更强大的力量。要深入贯彻落实《中国共产党农村工作条例》,健全中央统筹、省负总责、市县乡抓落实的农村工作领导体制,将脱贫攻坚工作中形成的组织推动、要素保障、政策支持、协作帮扶、考核督导等工作机制,根据实际需要运用到推进乡村振兴,建立健全上下贯通、精准施策、一抓到底的乡村振兴工作体系。省、市、县级党委要定期研究乡村振兴工作。县委书记应当把主要精力放在“三农”工作上。建立乡村振兴联系点制度,省、市、县级党委和政府负责同志都要确定联系点。开展县乡村三级党组织书记乡村振兴轮训。加强党对乡村人才工作的领导,将乡村人才振兴纳入党委人才工作总体部署,健全适合乡村特点的人才培养机制,强化人才服务乡村激励约束。加快建设政治过硬、本领过硬、作风过硬的乡村振兴干部队伍,选派优秀干部到乡村振兴一线岗位,把乡村振兴作为培养锻炼干部的广阔舞台,对在艰苦地区、关键岗位工作表现突出的干部优先重用。
(二十三)加强党委农村工作领导小组和工作机构建设。充分发挥各级党委农村工作领导小组牵头抓总、统筹协调作用,成员单位出台重要涉农政策要征求党委农村工作领导小组意见并进行备案。各地要围绕“五大振兴”目标任务,设立由党委和政府负责同志领导的专项小组或工作专班,建立落实台账,压实工作责任。强化党委农村工作领导小组办公室决策参谋、统筹协调、政策指导、推动落实、督促检查等职能,每年分解“三农”工作重点任务,落实到各责任部门,定期调度工作进展。加强党委农村工作领导小组办公室机构设置和人员配置。
(二十四)加强党的农村基层组织建设和乡村治理。充分发挥农村基层党组织领导作用,持续抓党建促乡村振兴。有序开展乡镇、村集中换届,选优配强乡镇领导班子、村“两委”成员特别是村党组织书记。在有条件的地方积极推行村党组织书记通过法定程序担任村民委员会主任,因地制宜、不搞“一刀切”。与换届同步选优配强村务监督委员会成员,基层纪检监察组织加强与村务监督委员会的沟通协作、有效衔接。坚决惩治侵害农民利益的腐败行为。坚持和完善向重点乡村选派驻村第一书记和工作队制度。加大在优秀农村青年中发展党员力度,加强对农村基层干部激励关怀,提高工资补助待遇,改善工作生活条件,切实帮助解决实际困难。推进村委会规范化建设和村务公开“阳光工程”。开展乡村治理试点示范创建工作。创建民主法治示范村,培育农村学法用法示范户。加强乡村人民调解组织队伍建设,推动就地化解矛盾纠纷。深入推进平安乡村建设。建立健全农村地区扫黑除恶常态化机制。加强县乡村应急管理和消防安全体系建设,做好对自然灾害、公共卫生、安全隐患等重大事件的风险评估、监测预警、应急处置。
(二十五)加强新时代农村精神文明建设。弘扬和践行社会主义核心价值观,以农民群众喜闻乐见的方式,深入开展习近平新时代中国特色社会主义思想学习教育。拓展新时代文明实践中心建设,深化群众性精神文明创建活动。建强用好县级融媒体中心。在乡村深入开展“听党话、感党恩、跟党走”宣讲活动。深入挖掘、继承创新优秀传统乡土文化,把保护传承和开发利用结合起来,赋予中华农耕文明新的时代内涵。持续推进农村移风易俗,推广积分制、道德评议会、红白理事会等做法,加大高价彩礼、人情攀比、厚葬薄养、铺张浪费、封建迷信等不良风气治理,推动形成文明乡风、良好家风、淳朴民风。加大对农村非法宗教活动和境外渗透活动的打击力度,依法制止利用宗教干预农村公共事务。办好中国农民丰收节。
(二十六)健全乡村振兴考核落实机制。各省(自治区、直辖市)党委和政府每年向党中央、国务院报告实施乡村振兴战略进展情况。对市县党政领导班子和领导干部开展乡村振兴实绩考核,纳入党政领导班子和领导干部综合考核评价内容,加强考核结果应用,注重提拔使用乡村振兴实绩突出的市县党政领导干部。对考核排名落后、履职不力的市县党委和政府主要负责同志进行约谈,建立常态化约谈机制。将巩固拓展脱贫攻坚成果纳入乡村振兴考核。强化乡村振兴督查,创新完善督查方式,及时发现和解决存在的问题,推动政策举措落实落地。持续纠治形式主义、官僚主义,将减轻村级组织不合理负担纳入中央基层减负督查重点内容。坚持实事求是、依法行政,把握好农村各项工作的时度效。加强乡村振兴宣传工作,在全社会营造共同推进乡村振兴的浓厚氛围。
让我们紧密团结在以习近平同志为核心的党中央周围,开拓进取,真抓实干,全面推进乡村振兴,加快农业农村现代化,努力开创“三农”工作新局面,为全面建设社会主义现代化国家、实现第二个百年奋斗目标作出新的贡献!
